| নং | শিরোনাম | সেবার ধাপ | কার্যকলাপ |
|---|---|---|---|
| | |||
| ১ | ঘের রেজিস্ট্রেশন পদ্মতি | দেখুন | |
| ২ | ডিপোর রেজিস্ট্রেশন | দেখুন | |
| ৩ | উপজেলার তথ্য | দেখুন | |
| ৪ | সেবার সময় | দেখুন | |
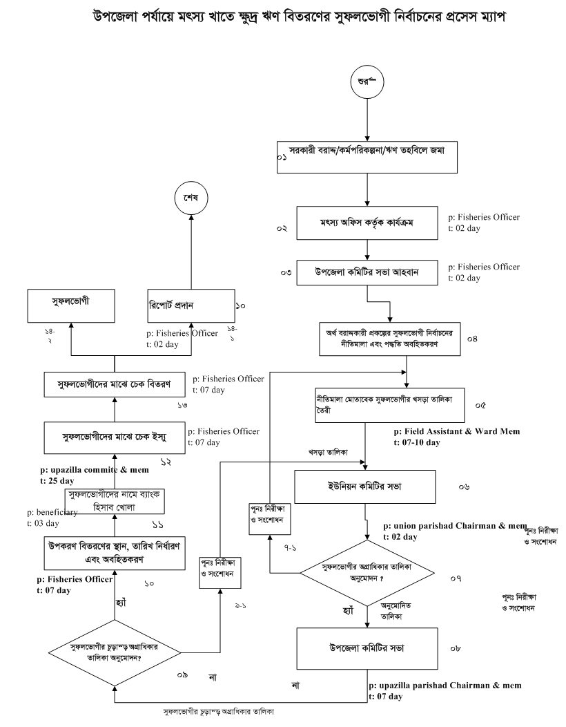
| ৫ | ক্ষুদ্র লোন | দেখুন | |
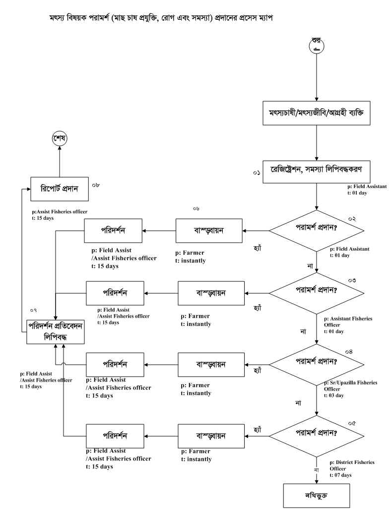
| ৬ | পরামর্শ প্রদানের প্রসেস | দেখুন | |
| ৭ | তথ্য | দেখুন | |
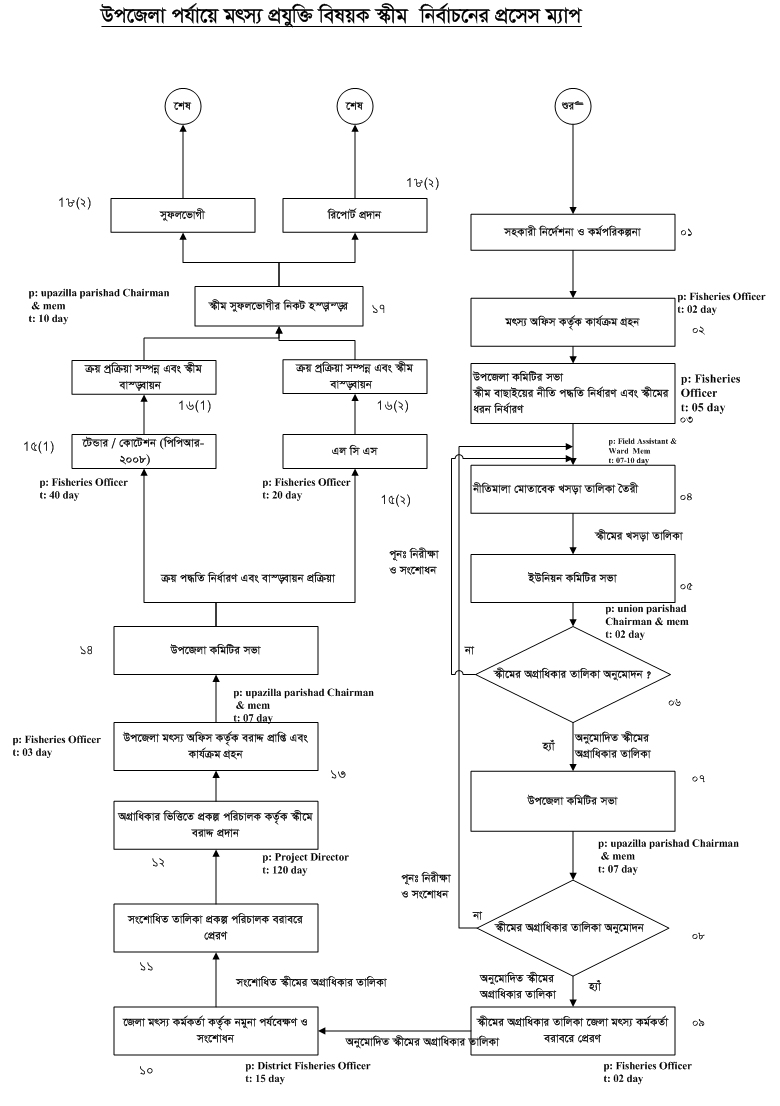
| ৮ | স্কিম প্রসেস | দেখুন | |
| ৯ | উপজেলার জনবল কাঠামো | দেখুন | |
| ১০ | মান নিয়ন্ত্রন | দেখুন |